Caries-Prone Primary Teeth: A Hidden Reason and Prophylactic Treatment in the Viewpoint of Materials Science

Issuing time:2023-02-17 11:28

Luxuan Shen, Fan Sun, Yu Wang, Yang Liu, Qiangwei Xin, Zhongpeng Zhu, Hongbo Zhang,Xinyuan Xu, Chunmei Ding, Liwei Zheng, and Jianshu Lee



ABSTRACT


Dental caries, the most prevalent chronic disease across allage groups, has a high prevalence, particularly among children. However, there is no specific and effective treatment for the prevention of caries inprimary teeth (Pr.T.), which stems from a lack of knowledge regarding the basic nature of the tooth surface. Herein, we observed that the adhesion energies of the caries, related bacteria Streptococcus mutans and Streptococcus sanguinis to Pr.T were approximately 10 and 5.5 times higher than those top ermanent teeth (Pe.T). A lower degree of mineralization and more hydrophilic characteristics of the Pr.T enamel account for this discrepancy. Accordingly, we proposed that the on-target modification of both hydroxyapatite and organic components on Pr.T by dual modification would render a sufficient hydration layer. This resulted in an approximately 11-time decrease in bacterial adhesion energy after treatment. In contrast, a single hydroxyapatite modification on Pe.T and young permanent teeth (Y.Pe.T) was sufficient to achieve a similar effect. Theoretical simulation further verified the rationality of the approach. Our findings may help understand the reason for Pr.T beingcaries-prone and provide references for treatment using resin restorations. This strategy offers valuable insights into daily oral hygiene and dental prophylactic treatment in children.


KEYWORDS: primary teeth, dental caries, bacterial adhesion energy, dual modification, prophylactic treatment


1.jpg


1. INTRODUCTION


The condition of teeth significantly affects people's lives because of their contribution to essential functions such ascutting, chewing, maintaining facial appearance, and pronunciation. The World Health Organization claims that dentalcaries ranks among the top three diseases,   affecting mostadults and 60?90% of children worldwide, significantly impacting their quality of life and imposing a substantial economic burden, Primary teeth (Pr.T), the first set ofhuman teeth, are gradually lost during adolescence as the body develops, allowing the emergence of permanent teeth (Pe.T). Compared with Pe.T, Pr.T is more prone to caries, which progress more rapidly. The consequences of dental caries extend beyond oral symptoms, which not only affect chewing and aesthetics, but also cause sepsis, malnutrition, and other serious consequences.


Caries develop due to an imbalance in the oral microflora, with a predominance of acid-producing pathogens, known as cariogenic bacteria. This results in a local pH drop within the oral cavity, disrupting the delicate balance between demineralization and remineralization on the tooth surface, which tilts the equilibrium toward demineralization, resulting in dental caries. A complex flora that unfolds through a series of interactions among various bacteria within a biofilm in a localized microenvironment is involved in caries development. One of the primary culprits in this process is Streptococcus mutans (S. mutans), the chief cariogenic bacterium, which embeds itself within the biofilm matrix and creates a highly acidic microenvironment with a pH below 5.0.


Numerous methods have been introduced to prevent dental caries, including controlling the consumption of sugary and starchy foods, fortifying demineralized enamel with fluoride, and suppressing bacterial adherence to teeth usingpolymers. Besides, some researchers have developed innovative functional nanocomposites that possess both antifilm and remineralization capabilities, with the triggering of bactericidal effects by cariogenic bacterial activity. Nonetheless, most of these strategies were designed for Pe.T, with limited exploration for Pr.T. Topical fluoridization and fissure sealants are two clinical preventive methods usually used for Pr.T. However, the therapeutic effects of these drugs have been unsatisfactory. The inherent chemical composition and structure of Pr.T differ significantly from those of Pe.T,   affecting the modulus, friction, and corrosion resistance of the teeth. The characteristics of the surface properties of teeth require scientific investigation as information regarding different types of enamel is limited and controversial. Inaddition, regarding the prevention and treatment of dental caries, the design and development of relevant materials to date have neglected intrinsic material differences among teeth of different ages. Therefore, it is important to clarify these points and provide rational strategies for caries prevention, particularly for Pr.T.



2.jpg

Figure 1   (A) Preparation of enamel specimens. (B) Frequency distributions of adhesion force of S. mutans to different enamel surfaces. (C)Typical adhesion curves of S. mutans on three types of enamels. (D) Adhesion energy of S. mutans on enamel surfaces. (E) Fluorescence images and (F) statistical adhesion area of S. mutans on tooth enamel (scale bar: 50 μm).


This study sought to unravel factors contributing to the high prevalence of dental caries in Pr.T from the perspective of materials science. We observed material differences among teeth of different ages based on bacterial force curves and comprehensive physicochemical characterization. The adhesion energy of S. mutans to the enamel of Pr.T was approximately 10 times higher than that to the enamel of Pe.T, highlighting a natural discrepancy. Therefore, we attempted to construct an antibacterial protective layer on teeth for caries treatment. Specifically, using the hydroxyapatite(HAP)-targeting adhesion peptide (AP) previously designed by our group, polymers with outstanding water affinity were coupled with AP to create a hydrated layer on the tooth surface that could effectively prevent bacterial and protein adhesion. Considering the variations between different types of enamel, a single modification of HAP was used for Pe.T and young permanent teeth (Y.Pe.T), while a dual modification of both HAP and organic components was used for Pr.T. This treatment was effective because of the sharply weakened interaction between the bacteria and the modified tooth surface. Our study helps to understand the underlying mechanism of dental caries development in Pr.T and provides a reference for treatment using resin restorations. The strategy developed herein offers valuable insights into daily oral care practices and dental bonding restorations and introduces novel concepts for the oral hygiene of children.


2. MATERIALS AND METHODS


2.1. Specimen Preparation. The study was approved by the Ethics Committee of the West China Hospital of Stomatology, Sichuan University, and the State Key Laboratory of Oral Diseases (WCHSIRB-CT-2020-439). Patients 6?50 years old in the outpatient setting with tooth extraction due to disease voluntarily participated in the study. Teeth with dental caries, defects, and cracks were excluded. All volunteers took part with informed written consent. 20?30 samples were collected for each group of teeth in the experiment. Freshly extracted teeth were cleaned and stored in phosphate-bufferedsaline (PBS) containing 1% penicillin?streptomycin at 4 °C. All teeth were collected at the West China Hospital of Stomatology of Sichuan University. Both the collection and the experimental procedures involving the teeth were approved by the Research Ethics Committeeof Sichuan University, China. All of the teeth were collected with consent. The sound human teeth were cut into half using a diamond saw in water-cooling conditions. Then the enamel surface of the samples was polished by silicon carbide abrasive papers of #800, #1200, #2400, and #4000 in turn under continuous water irrigation. After that, the surface was manually polished with a diamond polishing agent and stored in PBS solution at 4 °C. Twenty samples were prepared for each type of tooth enamel.


2.2. Preparation of AP-PEG 2000. The PBS was gassed with nitrogen to exclude oxygen. 0.05 mol of PEG was dissolved in 3 mL ofdeoxygenated PBS. Another 0.075 mol of AP was dissolved in 2 mL of PBS and added into the PEG solution for the reaction of 12 h. The mixture was then dialyzed and lyophilized to obtain the final sample. 1H NMR spectra and time-of-flight mass spectra (Bruker AUTO-FLEX III) of samples were characterized (Figure S6, Supporting Information).


2.3. Enamel Modification. Single modification of the enamel of young permanent and permanent teeth: AP-PEG was dissolved in PBS at a concentration of 3 mg/mL. A 150 μL portion of the solution was added dropwise onto the surface for adsorption for 4 h at 37 °C. After that, the area was gently rinsed 3 times with sterile PBS and stored for further use.


2.4. Dual Modification of the Primary Tooth Enamel. PEG-CHO-2000 (3 mg/mL) and NaCNBH3 (1 mg/mL) were mixed in a 10:1 volume ratio, which were dripped onto the enamel surface and left at room temperature for 6 h. Excess liquid was removed, and thesurface was rinsed three times with PBS. Subsequently, a D-C-PEGsolution (3 mg/mL) was covered onto enamel for 4 h at 37 °C. The enamel was then gently rinsed 3 times with sterile PBS.


2.5. Adsorption of AP-FITC and AP-PEG-FITC on Enamel Surfaces. AP-FITC and AP-PEG-FITC were dissolved in PBS at a concentration of 3 mg/mL, respectively. 150 μL of the solution was added dropwise onto the surface of the samples for adsorption (37°C, 4 h). After gently rinsing with sterile PBS, the samples were observed with a fluorescence microscope. All photographs were taken under the same shooting parameters.


2.6. Bacterial Adhesion to the Enamel Surface. S. mutans UA159 and Streptococcus hematocritus ATCC 10556 were selected as models for bacterial experiments. 8 mL of the bacterial suspension(106/mL) was added dropwise on the enamel surface and placed in abacterial incubator at 37 °C for 2.5 h. After incubation, the samples were rinsed 3 times with sterile PBS and dyed with a LIVE/DEADTM Baclight TM Bacterial Viability Kit for confocal observation (Zeiss, LSM700).


2.7. Antiprotein Adsorption Properties of Modified Tooth Enamel. The protein adhesion capacity on three types of tooth enamel was determined using fluorescein isothiocyanate (FITC)-labeled bovine serum albumin (BSA) and Ly. FITC-BSA and FITCLy were obtained by previously reported methods. Protein solutions (1 mg/mL) were added to the working areas of the tooth enamel and incubated at 37 °C for 4.5 h. After gentle rinsing with deionized water three times, the samples were visualized by fluorescence microscopy.


2.8. Statistical Analysis. Quantitative data were expressed asmean ± standard deviation, and one-way analysis of variance was used for statistical analysis between groups. Statistical significance levels are indicated by ***p < 0.001, **p < 0.01, and *p < 0.05.


3. RESULTS AND DISCUSSION


3.1. Bacterial Adhesion on Three Types of Enamel. Different types of human teeth were embedded in epoxy resin to expose the enamel surfaces (Figure 1A). The surface properties of a material are determined by its morphology and composition. To exclude the influence of micro/nanostructures of the enamel, the working areas of the samples were ground to a smooth mirror-like surface with consisten troughness. This process enabled a precise assessment of the differences in the intrinsic chemical compositions of the tooth surfaces. As evidenced by atomic force microscopy (AFM) images, the root-mean-square (RMS) roughness values of Pr.T,Y.Pe.T, and Pe.T were similar and in the range of 13.5?15.3nm (Figure S1, Supporting Information). The measurements of roughness over a larger area confirmed that there were no significant differences across the entire surface (Figure S2 andSupporting Information).


For bacteria to contribute to the development of dental caries, they must exhibit specific traits that facilitate cario-genesis, primarily through the metabolism of fermentable dietary sugars. The majority of glycolytic bacteria found in dental plaque are equipped with diverse sugar transport mechanisms. These systems enable them to efficiently extract sugars from the oral environment even when present in minimal concentrations. Among these bacteria, Streptococcus sanguinis (S. sanguinis) is regarded as an initial colonizer, whereas S. mutans is considered a typical cariogenic strain involved in colonization. Therefore, we evaluated the interactions of S. mutans and S. sanguinis with the enamelsurface. Based on the retraction curves of S. mutans for the three types of enamel (Figure 1B,C), the average adhesion force of the bacteria to the enamel surface was in the following order: Pr.T (15 nN) > Y.Pe.T (10 nN) > Pe.T (6 nN). The adhesion of S. sanguinis to the enamel surface showed a similar trend (Figure S3A,B, Supporting Information). Notably, the adhesion energy of S. mutans to Pr.T was approximately 10 times higher than that to Pe.T (Figure 1D), whereas the adhesion energy of S. sanguinis to Pr.T was approximately 5.5 times higher than that to Pe.T (Figure S3C, Supporting Information).


The bacterial force curve reflects only the interaction of a few individual microbes with the enamel surface. To gain a broader perspective and assess the adhesion of bacteria to larger areas of the enamel, we used laser confocal microscopyto examine the adhesion of bacteria to the entire surface. The results revealed that the highest number of S. mutans adhered to the enamel surfaces of Pr.T, whereas the lowest number adhered to those of Pe.T (Figure 1E). The relative quantities f S. mutans on the enamel were approximately 40% for Pr.T, 20% for Y.Pe.T, and 5% for Pe.T (Figure 1F). The adhesion of S. sanguinis showed a similar trend, which was in agreement with the distance?force results (Figure S3D,E, Supporting Information).


3.2. Intrinsic Physiochemical Properties of the ThreeTypes of Enamel. Bacteria exhibited different adhesion behaviors on the three tooth surfaces, with the strongest adhesion being to Pr.T, suggesting that Pr.T was more susceptible to bacterial erosion. Because the roughness values of different tooth surfaces were uniform, we hypothesized that the chemical composition played a decisive role. Therefore, we explored the physicochemical properties of different tooth surfaces. First, the wettability and surface energy of the tooth enamel were assessed. Pe.T exhibited hydrophilic characteristics with a water contact angle (WCA) of approximately 60.6± 1°. The enamel surfaces of Pr.T displayed even higher hydrophilicity, with a WCA of around 32 ± 4°. The WCA ofY.Pe.T. was scattered drastically and fell between the two (Figure 2A). The dispersion of the Y.Pe.T data points may be attributed to the wide age coverage of young permanent dentition and relatively large differences during development.



3.jpg

Figure 2 (A) WCA and (B) surface energy of three types of tooth enamel. (C) FTIR-ATR of specimens between 4000 and 500 cm?1. (D) XRDspectrum, (E) zeta potential, and (F) lateral force-mode (LFM) of tooth enamels. (scale bar: 5 μm). (G) Raman mapping of the intensities from 981 to 930 cm?1 measured on a 20 × 20 μm2 area of sample surfaces (scale bar: 5 μm). (H) Statistic Raman peak intensity at 956 cm?1. (From leftto right are Pr.T, Y.Pe.T, and Pe.T respectively.)


We observed that the dispersion forces of the three types of enamel were similar, whereas the polar components exhibited drastic differences, which contributed to a larger surface energy of Pr.T than those of Y.Pe.T and Pe.T (Figure 2B and TableS1, Supporting Information). This result indicates much more intense hydrogen bonding and dipole?dipole interactions on the Pr.T surface. For a more comprehensive assessment of enamel wettability and surface composition differences at various ages, LFM AFM was employed. Under the same test conditions, since the force between the hydrophilic probe and the hydrophilic region of the enamel was stronger than that between the probe and the hydrophobic region, a higher voltage was obtained (Figure 2F). Accordingly, the blue hydrophilic regions in the LFM image represent high voltages with relatively strong transverse forces and the yellow hydrophobic regions represent low voltages with relatively weak transverse forces. The extensive blue areas of Pr.T indicate the hydrophilic characteristics of teeth, while the distinct yellow regions of Y.Pe.T and Pe.T indicate the promotion of hydrophobic behavior. Interestingly, the circular hydrophobic areas on the surface of Pe.T may be attributed to the enamel pillar structure on the surface. The significant differences between the LFM and AFM height maps (FigureS4 and Supporting Information) suggested that this hydrophilic?hydrophobic region was not due to a difference in roughness. These results collectively demonstrate that the Pr.T enamel is more hydrophilic than the other two types of enamel.


Next, the compositions of different tooth surfaces were thoroughly characterized. The Fourier transform infrared (FTIR) spectroscopy results showed absorption peaks of phosphate (PO43?, ν1 = 963 cm?1, and ν3 = 1036 and 1095cm?1), carbonate (CO32?ν3 = 1455 cm?1), and alkyl (?CH,~3000 cm?1) groups for all teeth, attributable to the presence of phosphate, carbonate, and organic substances in the enamel (Figure 2C). The ratio of the area of the phosphate to that of the organic methyl was the largest for Pe.T and the smallest for Pr.T, which indirectly demonstrated that the crystal contents and degrees of mineralization were different in these teeth. The Raman mapping confirmed that the intensity of the enamel phosphates was significantly higher in Pe.T than in Pr.T (Figures 2G,H and S5, Supporting Information). This analysis revealed that the intensity of phosphates in the region gradually increased with age, indicating an increase in mineralization. X-ray diffraction patterns of the three enamels revealed that all three types of enamel mainly comprised HAP, as evidenced by peaks at 2θ = 25, 33, and 49°, attributed to the (002), (112), and (213) crystal planes of magnetite (JCPDScard, file no. 09-0432) (Figure 2D). A comparison of the three samples showed that the enamel of Pe.T had sharp peaks with a smaller half-peak width, whereas the enamel of Pr.T had a rounded peak and a larger half-peak width than those of Pe.T and Y. Pe.T. The crystallinity index (CI) was used to assess the relative crystal content of the three enamels. The CI reflects the volume fraction of a crystalline phase in a sample and serves as an indicator of the average size, perfection, and orderof the crystals in the sample. The CI for Pr.T (0.68) was lower than those for Y.Pe.T (0.69) and Pe.T (0.79) (Table S2, Supporting Information), indicating insufficient crystallinity of Pr.T, corroborating FTIR and Raman spectroscopy findings. The greater negative surface ζ-potential of Pe.T further verifies this (Figure 2E). These observations demonstrate that Pe.T contains a higher mineral content, and the variations in crystal content contribute to the distinct properties of the three enamel types.


4.jpg

Figure 3 (A) Synthesis of AP-PEG. (B) Schematic diagram of a single modification of Y.Pe.T and Pe.T and dual modification of Pr.T. (C)Schematic diagram of AP-PEG-FITC modification of three teeth. (D) Fluorescence images and (E) statistic fluorescence intensity of AP-PEGFITC on three types of enamels (scale bars: 250 μm). (F) Contact angle, (G) surface energy, and (H) FTIR-ATR spectra for modified specimens.


3.3. Modification and Characterization of Tooth Enamel. Next, we attempted to construct a protective layer on the enamel surface to resist the colonization and development of cariogenic bacteria. Inspired by the strong affinity of statherin for HAP, we previously optimized the first six N-terminal fragments of statherin as AP. Taking advantage of AP, functional antibacterial motifs can be introduced into HAP of the enamel by simple integration with AP. The peptides used for modification are biologically safe, and the modified peptides do not affect the diversity of the oral microbiota or the surrounding mucosal tissues. Polyethylene glycol (PEG), which has good lubricating and dispersing properties, is commonly used for the surface modification of medical polymers and can be used as a raw material for surfactants with antifouling effects. As a proof of concept, we synthesized AP-PEG for enamel modification via a maleimide coupling reaction with a sulfhydryl group (Figure3A). Time-of-flight mass spectrometry and 1H nuclear magnetic resonance spectra of AP-PEG confirmed the successful synthesis (Figure S6, Supporting Information). A direct single modification of AP-PEG on the enamel was adopted for Y.Pe.T and Pe.T, considering the prevalence of HAP on the surface. In contrast, the organic content is non-negligible for Pr.T., necessitating simultaneous dual modification of both organic and inorganic components. To achieve the on-target modification of the organic component, the amino groups were reacted with aldehyde-PEG through a Schiff-based reaction (Figure 3B). First, to verify the ability of AP to bind to dental surfaces, we labeled the peptides with fluorescein isothiocyanate (FITC) and explored the adsorption characteristics of AP-FITC on three types of enamel surfaces. Under the same imaging parameters, the fluorescence intensities of the three tooth surfaces were as follows: Pe.T > Y.Pe.T > Pr.T. The stronger fluorescence intensities of Pe.T and Y.Pe.T indicated more AP on the surface because of the higher degree of mineralization in these teeth than that in Pr.T (Figure S7,Supporting Information). The outstanding affinity of AP for tooth surfaces provides a firm basis for subsequent functionalization. The adsorption of AP-PEG-FITC on different tooth surfaces was consistent with that of AP-FTIC, indicating that PEG does not affect the interaction between AP and the tooth surface (Figure 3C,E).


5.jpg

Figure 4 (A) Frequency distributions of adhesion forces of S. mutans to modified enamel surfaces. (B) S. mutans adhesion on modified tooth enamel (scale bar: 50 μm). (C) Typical adhesion curves of S. mutans on three types of modified enamels. (D) Adhesion energy of S. mutans separate from the enamel. (E) Statistics of the S. mutans adhesion area.


After single or dual modification, the wettability of the three types of teeth was comparable at 36?39° (Figure 3F). The surface energies of the three tooth surfaces were also similar, with dispersive forces of approximately 40?45 mN/m and polar forces of approximately 24 mN/m. This enhancement in the hydrophilicity of Pe.T and Y.Pe.T was primarily attributable to the introduction of PEG, which might have enhanced the interactions between water molecules and increased the polar forces in the surface energy composition (Figure 3G and Table S3, Supporting Information). The FTIRspectra of the three enamel types after modification showed distinct hydroxyl vibration peaks at approximately 3300 cm?1,which can be attributed to the presence of PEG groups. Notably, some disordered infrared peaks in the original enamel were masked by the coatings, resulting in a smoother infrared spectrum. These results indicate that the coating was successfully applied to the tooth enamel (Figure 3H).


The bacterial force curves revealed significant reductions in the adhesion forces and adhesion energies of S. mutans and S.sanguinis on the modified tooth surface. The distribution of the adhesion force for different enamel types was much lower after modification (Figure 4A). For S. mutans, the average bacterial adhesion forces for Pr.T, Y.Pe.T, and Pe.T decreased to 3.7, 3.7, and 2.6 nN, respectively (Figure 4C). The adhesion energies exhibited a similar trend, with the adhesion energy for Pr.T decreasing to 1/11 of that before modification (Figure4D). A similar trend was observed for S. sanguinis (Figure S8, Supporting Information). These findings suggest that bacteria are less likely to adhere to the modified tooth enamel. A significant reduction was observed in the number of bacteria attached to the enamel under wide-field conditions (Figure 4B, E and S9, Supporting Information). This indicates that by artificially altering the enamel surface, bacterial attachment to the enamel, especially to that of PrT, can be greatly reduced, thus preventing the development of dental caries. The dual modification of Pr.T allowed a distinct reduction in bacteria compared with that with a single modification, demonstrating the necessity to shield the interaction of organic components with bacteria (Figure S10 and Supporting Information).


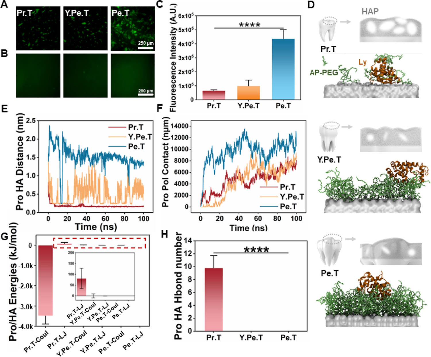
7.jpg

Figure 5 Fluorescence images of Ly adsorption on (A) unmodified, (B) modified enamel, and the corresponding (C) fluorescence intensities (scale bars: 250 μm). (D) Snapshots from molecular dynamics (MD) simulations illustrating the attachment of the randomly distributed lysozymeonto the tooth surfaces of Pr.T, Y.Pe.T, and Pe.T. (E) Distance between the protein and three types of teeth. (F) Number of polymer sites interacting with proteins on different tooth surfaces (the number of proteins are all 1). (G) Protein?dental tablet interaction forces. (H) Number of hydrogen bonds in protein?dental flake interactions.


3.4. Antiprotein Adhesion on the Tooth Enamel. To illustrate the effects of surface modifications, we explore ddifferent enamel?protein interactions. Lysozyme (Ly) and BSA were selected as model proteins. In a normal oral environment, Ly is positively charged, whereas BSA is negatively charged. For BSA, only a small amount of protein adhered to the enamel surface, both before and after modification (Figure S11 and Supporting Information). This can be explained by the negatively charged surface of the enamel, which intrinsically creates a repulsive effect with BSA. In contrast, Ly was adsorbed more distinctly on the enamel surface, with more Ly observed on the enamel of Pe.T than that of Pr.T because of stronger electrostatic attraction (Figure5A,C). After modification, proteins adsorbed to the tooth surface were reduced by 99% (Figure 5B,C), indicating that most of the proteins were blocked due to the presence of PEG.


To investigate the antifouling mechanism of the polymer on Pr.T, Y.Pe.T, and Pe.T surfaces, we performed MD simulations using GROMACS 2021 software 42 (see "Simulation Details" in the Supporting Information for details). The interaction between AP-PEG and the three types of enamel, accompanied by the interaction with Ly molecules, was simulated (Figure 5D). During the 100 ns simulation, randomly distributed Lymolecules were attached to the surfaces of Pr.T, Y.Pe.T, and Pe.T. For the Pe.T and Y.Pe.T systems, AP-PEG completely and partially repelled Ly, respectively, thereby preventing its adherence to the enamel surface. However, for the Pr.T system, Ly was in direct contact with the enamel surface. Additionally, the distance between Ly and the enamel surface was calculated over time. The distance was the highest for the Pe.T system, followed by the Y.Pe.T and Pr.T systems (Figure5E). To quantify this arrangement, the number of contacts between AP-PEG and Ly was evaluated. The significant contact between AP-PEG and Ly ensured antifouling effects (Figure 5F). Based on these findings, the Pe.T system exhibited the most effective antifouling properties among the three systems, followed by the Y.Pe.T and Pr.T systems. This trend of protective effects against fouling is consistent with the experimental results. To further investigate the underlying mechanism of these phenomena, the potential energy decomposition, specifically focusing on the Coulombic and LJ potentials, as well as the number of hydrogen bonds, was calculated (Figure 5G,H). The attraction between the enamel and Ly was primarily driven by Coulombic interactions and hydrogen bonds. This order of attractive forces explained the observed antifouling trends. Furthermore, the distinct attraction between Ly and Pr.T after AP-PEG modification revealed the requirement of sufficient PEG density for appropriate antifouling effects and emphasized the significance of dual modification.


8.jpg

Figure 6 (A?C) AFM height images of enamel after etching for 5, 15, and 30 s, respectively (scale bars: 5 μm). (D) 3D images of three types of enamel after etching for 30 s. (E?G) Shear strength of fossa sealants for acid etching of three enamel types for 5,15, and 30 s.


To summarize, AP is inspired by proteins in the salivary acquired membranes of teeth. It has a universal adhesion ability to various biominerals such as hydroxyapatite, tricalciumphosphate, calcium carbonate, pearls, enamel, dentin, and bone and can form coatings on their surfaces. AP-PEG can be targeted to the tooth surface with good antifouling properties 26 and then assisted by aldehyde-capped PEG to modify the surface of primary teeth, effectively preventing the adhesion of bacteria and proteins on the surface of the tooth. The peptide targeting enamel builds a protective layer on the enamel surface, and the exposed PEG can reduce the direct interaction with micro organisms. Fluoride, antibacterial agents, and nanocomposites were adopted for the prevention of dental caries. However, strategies were limited for Pr.T. In general, topical fluoridization and fissure sealants are usually used in clinics. The construction of the protection layer on teeth we propose is important for preventing caries. The peptides are easily accessible and can be efficiently modified on the tooth itself. The materials are safe and further helpful for clinical applications without causing great economic loss and patient distress. For example, our system can be customized into toothpaste or mouthwash for caries prevention through regular use by people of all ages.


3.5. Morphology of Enamel after Acid Etching and Interfacial Bonding of Resin to Different Types ofEnamel. Based on the physicochemical properties of different types of tooth surfaces, tooth surface protective layers for caries prevention can be developed in the form of a mouthwash. Restorative resin/fossa sealants can also be effective in preventing caries. Therefore, we further explored the interaction between the dental surfaces and the resin. Composite resin restorations and bonding systems are currently commonly used clinical restorative materials for caries and tooth lesions 43 and typically comprise several components, including resin monomers, cure initiators, inhibitors, solvents, fillers, and other ingredients. Bisphenol A-diglycidyl methacrylate (bis-GMA) and triethylene glycoldimethacrylate (TEGDMA) are two commonly used resin monomers. The surface tension of the resin displayed a slight decline with an increase in the ratio of TEGDMA to bis-GMA, with a value lower than the surface tension of all of the enamels, which thermodynamically contributed to the spontaneous wetting of the resin on the enamel and favored interfacial bonding (Figure S12 and Supporting Information). Accordingly, Pr.T exhibited the fastest resin wetting speed (0.38 mm/s), followed by Y.Pe.T (0.25 mm/s) and Pe.T (0.17mm/s) (Figure S13 and Supporting Information). In addition, roughening of the enamel surface is beneficial for the bonding effect owing to intense capillary forces and boosted enamel resin micromechanical latches. We investigated the surface roughness of all enamel samples after etching with a phosphategel for different durations. The roughness of the enamel surfaces increased with increasing duration of acid etching (5,15, and 30 s) (Figures 6A?C). Significant depressions were observed on the surface of Pr.T after 30 s of acid etching (Figure 6D). To investigate the relationship between roughness and shear strength, we tested the shear strength of different tooth surfaces using pit and fissure sealants developed by our team. We found that the sealant had the lowest shear strength for Pr.T after 5 s of etching, which was significantly lower than those for Y.Pe.T and Pe.T. As the etching time gradually increased, the shear strength between the sealant and Pr.T increased drastically whereas those between the sealant and Y.Pe.T and Pe.T remained relatively stable. The bonding strength of Pr.T was comparable to that of Y.Pe.T after 30 s of etching (Figure 6E?G). According to the experience of dental clinicians, acid etching of Pr.T takes longer, typically 30 s, during clinical treatment because Pr.T is more resistant to acid etching, whereas the acid etching time for Y.Pe.T and Pe.T isonly 15 s. Our results provide data supporting the choice of etching time in clinics.


4. CONCLUSIONS


This study investigated the differences in enamel characteristics among Pr.T, Y.Pe.T, and Pe.T and their relevance to the risk of dental caries. In comparison with Y.Pe.T and Pe.T, Pr.T possesses a much stronger affinity for caries-related bacteria, such as S. mutans and S. sanguinis. We observed that the adhesion energy of S. mutans to Pr.T was approximately 10 times higher than that to Pe.T, whereas the adhesion energy of S. sanguinis to Pr.T was approximately 5.5 times higher than that to Pe.T. The lower mineralization degree, together with the more hydrophilic characteristics of Pr.T, accounts for this phenomenon. These results provide an explanation regarding why Pr.T are more susceptible to caries and exhibit faster progression rates. To address the caries problem, a dual enamel modification method for Pr.T and a single enamel modification for Y.Pe.T and Pe.T were proposed to construct an antibacterial protective coating on the teeth. Because of the sufficient hydration layer, the adhesion energy of Pr.T decreased to 1/11 of that before modification. MD simulations further emphasize the necessity of the dual modification of both organic and inorganic components for Pr.T. Moreover, this basic understanding of these three types of teeth provides a guide for the prophylactic treatment of dental caries. While our study offers valuable insights, it still has limitations. Principally, the scope of our sample does not fully encompass the geographical diversity that could influence the findings. To substantiate the generalizability of our results, a more extensive sampling and a broader range of experiments are warranted.   Nevertheless, the conclusion achieved in this study reflects the regular rule. In a word, these results provide valuable insights for future efforts in caries management and offer a potential approach to address the issue of dental caries, particularly in Pr.T.


ASSOCIATED CONTENT


 Supporting Information


The Supporting Information is available free of charge athttps://pubs.acs.org/doi/10.1021/acsami.4c07388.

Additional experiments and data, including dental surface roughness measurements, WCA and surface energy, XRD, zeta potential, enamel hydrophilic pattern, Raman mapping, resin surface tension and wetting speed, AFM force?distance curve test, preparation of bacterial adhesion probes, AFM force?distance curve test, simulation details, shear strength of tooth surfaces, CIXRD of three types of enamel, and composition of polar and dispersive forces before and after modification (PDF)


AUTHOR INFORMATION


Corresponding Authors


Chunmei Ding ? College of Polymer Science and Engineering, State Key Laboratory of Polymer Materials Engineering, Sichuan University, Chengdu 610065, China; orcid.org/0000-0002-7399-3459; Email: dingcm@scu.edu.cn


Liwei Zheng ? State Key Laboratory of Oral Diseases, WestChina Hospital of Stomatology, Sichuan University, Chengdu610041, China; Email: liwei.zheng@scu.edu.cn


Jianshu Lee ? College of Polymer Science and Engineering, StateKey Laboratory of Polymer Materials Engineering, Sichuan University, Chengdu 610065, China; State Key Laboratory ofOral Diseases, West China Hospital of Stomatology, Sichuan University, Chengdu 610041, China; Med-X Center forMaterials, Sichuan University, Chengdu 610017, China;orcid.org/0000-0002-1522-7326; Email: jianshu_li@scu.edu.cn

....


Resource: www.acmasi.org

Cite This: ACS Appl. Mater. Interfaces 2024, 16, 41881?41891


Manufacturing Base
Room 1, Floor 3, Unit 8, Building 83, Shuangxing Avenue, Huangjia Street, Southwest Airport Economic Development Zone, Shuangliu District, Chengdu, Sichuan, 610200 China
Tel: 86 28 6261 5616

Scan me
I-ReHealth Medical Devices Co., Ltd
R&D and Marketing Center
Room 2113, building a, Paradise Plaza, Kehua North Road, Wuhou District, Chengdu, Sichuan, 610041 China
Tel: 86 28 8546 8623
Email: plato@i-rehealth.com